🤩 2024 GLOW HACKATHON
2024. 06.
README 상
🤍 해커톤 소개

- 주제 : 지역 사회의 지속 가능한 발전을 위한, 지역 사회 문제 해결을 위한 아이디어
- 주최 및 주관 : 경북대학교 6개의 동아리가 연합해 주최(해달, 멋쟁이 사자처럼, GDSC, GnB, Get IT, 앱동)
🤍 프로젝트



'축제를 제맛대로'라는 슬로건을 중심으로 지역 축제 활성화를 위한 플랫폼을 기획했다.
_🆂 Service Outline_
► Service
: contesting various ideas for Local Festival Platform :)
► Service Channel
: Web Site
► Main Direction
: Ideas for sustainable development and problem solving in local communities!
► Background/ Objectives
- There are many attempts to hold local festivals that utilize local characteristics
- However, there are many cases where local festival ideas are invited
- It makes it easy to contest and give feedback on local festival ideas
► Expected effects
- We want to promote interest of community in local festivals
- by planning a local festival with residents’ participation
- and improving the quality of local festivals.
_🅵 Functional Summary_

_🆄 Usecase Diagram_

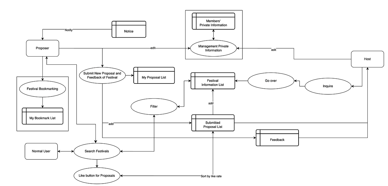
_🅳 Data Flow Diagram_

🤍 4L
- Liked : 좋았던 점과 성과
예전부터 해보고 싶었는데, 드디어! 이번에 처음으로 해커톤에 참가하게 되었다. 무엇보다 첫 해커톤으로서의 의미가 컸다. 그리고 Github README에 위 기획 내용을 작성하였는데, 특별상인 README 상을 받게 되어서 뿌듯했다.
- Learned : 배운 것과 성장 포인트
해커톤 당일까지 주어진 준비기간 일주일 가량을 새로운 것에 도전하는 데에 모두 쓴 것 같다. 힘들긴 했지만 단기간에 정말 많은 걸 알게 되었다는 생각이 들었다. 특히 기획서, 기능 명세서, Usecase Diagram, Data Flow Diagram 등을 자세히 공부하고 작성해 보면서 어떻게 개발 프로젝트가 흘러가는지를 알게 되었다. 그리고 팀 분위기가 좋아서 Notion, Git, Gitbash, Github, Source Tree 등 다양한 협업 툴을 사용해볼 수도 있었다.
- Lacked : 부족한 점과 개선 포인트
해커톤에 대한 아무런 사전 지식 없이 참가하게 된 것이어서 준비가 많이 되어있지 않았던 것 같다. 정말 멋진 팀원들을 만났는데 부족한 지식과 실력을 가지고 있어서 아쉬웠다.
- Longed for : 향후 기대되는 점과 목표
팀원들과도 다음 해커톤에서는 더 성장한 모습으로 돌아오자는 약속을 하였다.
'활동' 카테고리의 다른 글
| [토이] NVMeVirt Timeline Prototype (0) | 2025.11.20 |
|---|---|
| [2024-2] 2024 대구를 빛내는 SW 해커톤 (4) | 2025.02.18 |
| 2024 대구 공공데이터 활용 도로관리 효율화 해커톤 (2) | 2025.02.11 |
| [2023-2] 👩🏻💻 앱동 동아리 활동 (3) | 2024.12.07 |
| [토이] 영양사 habini (5) | 2024.11.22 |